城市互联PublicTransport

首页 > 服务指南 > 应用领域 > 城市互联
综合描述

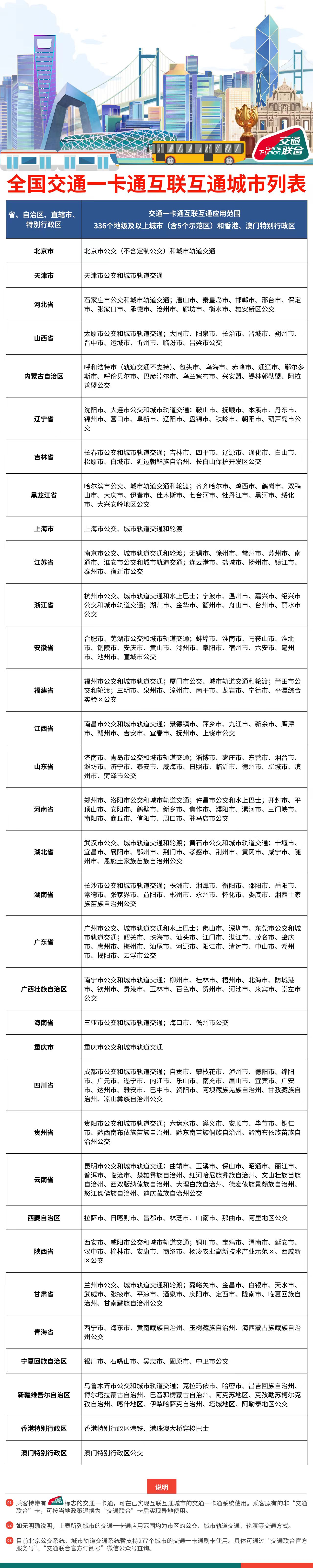
我市于2019年正式加入交通一卡通全国互联互通城市行列。经过紧张有序的建设准备,通过新建系统和对硬件受理环境全面的升级改造,在2019年6月28日交通部标准“tyc5997太阳集团首页卡”正式面向社会发售,交通部标准“tyc5997太阳集团首页卡”可在全国加入互联互通的300多个城市公交、轨道交通使用(具体城市表单见下)。

应用详情




(卡片适用范围以实际情况为准,如出现表单中领域不通用情况,用户可向当地交通主管部门或交通部下属中交金卡进行咨询反馈。)