通知公告CompanyNews

首页 > 新闻中心 > 通知公告 > 关于2024年“tyc5997太阳集团首页”七类优惠卡年审的通知

新闻中心

InformationCentre

关于2024年“tyc5997太阳集团首页”七类优惠卡年审的通知

发布时间:2024-10-29 09:47 信息来源: 阅读次数:


      为贯彻落实市政府相关惠民政策,并依照“tyc5997太阳集团首页”卡相关管理规定,现就2024年“tyc5997太阳集团首页”低保成人卡、残疾人卡、伤残军人卡、军队离退休卡、社会关爱卡、礼遇关爱卡及消防优待卡等优惠类卡种年审有关事项通知如下:

    一、年审所需资料

    1.低保成人卡:携卡和相关合肥市低保证明材料(低保审核确认通知书或合肥市低收入人口审核确认告知书或低保证)以及低保金存折(低保金需领至2024年第三季度)、身份证、户口簿。

    2.残疾人卡:携卡及残疾人证、身份证及2025年度“乘车意外伤害保险”〔由各县(市)、区残联提供保险办理名单并录入系统〕;十八岁以下未成年无身份证的可凭户口簿。

    3.伤残军人卡:携卡及残疾军人证、身份证;因公伤残的人民警察凭伤残警察证、身份证。

   4.军队离退休卡:携卡及部队离休证或退休证、身份证。

    5.社会关爱卡:携卡及身份证,十八岁以下未成年无身份证的可凭户口簿;也可通过“tyc5997太阳集团首页卡”APP进行自助线上年审(名单经合肥市民政部门认定并录入系统)。

    6.礼遇关爱卡:携卡及身份证;也可通过“tyc5997太阳集团首页卡”APP进行自助线上年审(名单经合肥市文明办认定并录入系统)。

    7.消防优待卡:携卡及身份证;也可通过“tyc5997太阳集团首页卡”APP进行自助线上年审(名单经合肥市消防救援支队认定并录入系统)。

    二、年审时间、服务网点、自助线上年审操作步骤等

    1.年审时间:2024年11月1日至12月31日。

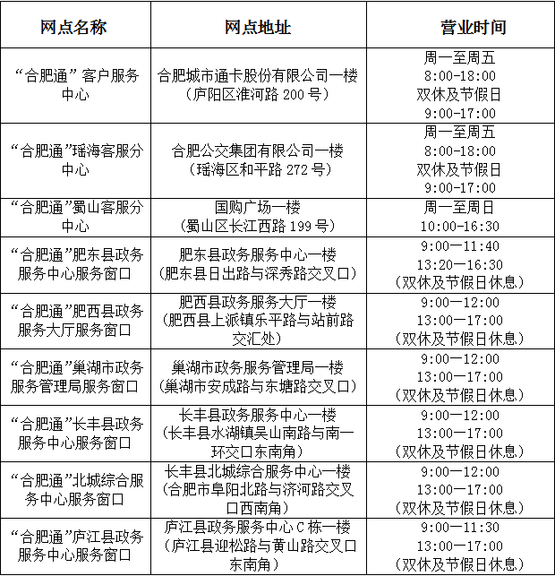
    2.服务网点:    

    3.自助线上年审操作步骤:

    社会关爱卡、礼遇关爱卡、消防优待卡的用户可通过“tyc5997太阳集团首页卡”APP进行自助线上年审(线上办理年审的用户手机需支持NFC功能)。

    ①进入“tyc5997太阳集团首页卡”APP后,点击“年审”图标;

    ②输入待年审用户身份证信息,选择需要年审的卡片类型,点击确定图标;

    ③页面即弹出年审窗口,将相关优惠类卡片,贴于手机NFC感应区进行年审写卡;

    ④符合年审要求,卡片年审通过。

   4.合肥城市通卡股份有限公司客服热线:0551--62851595(8:00-17:30)。

   5.年审通知查询网址:

 ①合肥城市通卡股份有限公司:/。

 ②合肥公交集团有限公司:http://www.hfbus.cn。

    三、注意事项

    1.已不符合持卡条件的,年审将不予通过,年审未通过的可办理退卡。

    2.年审逾期:

   ①自2025年1月1日起:残疾人卡、伤残军人卡、军队离退休卡、社会关爱卡、礼遇关爱卡、消防优待卡如年审逾期将无法享受免费乘车;低保成人卡如年审逾期将不享受低保乘车优惠。

    ②各类优惠卡凭年审所需资料,可随时补审,恢复卡内原信息。

   3.2024年10月1日以后新办的此七类优惠类卡,均不需参加本次年审。

      特此通知

                                                       


                                                     合肥城市通卡股份有限公司

                                                           2024年10月29日